top of page


Blog


Futurecraft 4D: Adidas reveals it's new 3D printed sneaker produced on a large scale
Adidas reveals it's new 3D printed sneaker called futurecraft 4D. It is a ligtht, reliable, sustainable shoe for a large scale productio


Free workshop: How to Build a robot from scratch with an open source arduino board in Maryland
,Hi friends Makers I'm so excited to announce you this nice event. The Silver Spring Library ( In Maryland nearby Washington DC) and...


Sophia the robot: The robot using artificial intelligence develloped by Hanson Robotics
Sophia the humanoid robot uses artificial intelligence develloped by Hanson robotics.
Because of and with Articificial intelligence, Sophia


Raspberry pi Jam Birthday weekend in Washington DC - March 3rd 2018
Raspberry pi Jam birthday weekend 2018 is coming soon on March 3rd and 4th 2018.We organise an event in Washington DC with workshops, projec


How to control a DC motor with an arduino and L293D H-bridge
This tutorial will show and explain in a shot way how to control a DC motor with an arduino uno board and a l293 integrated circuit. The L29


How to control a DC motor speed with a Arduino Uno board and a potentiometer
This tutorial shows you how to control a DC motor speed with an arduino uno and a potentiomer.
You need to gather a Arduino uno, a 6V DC mot


How to control a DC motor with an Arduino Uno board and a transistor
This tutorial explore the capacity to control a DC motor with a transistor and an arduino uno board as a signal controler. To start the proj


How to make a digital clock with an Arduino uno a RTC and a 7 segment display
This tutorial will show you how to make a digital clock with an arduino board, a DS1301 RTC ''real time clock'' and a 4 digi


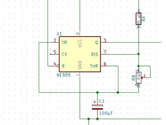
How to make a group of LEDS blink alternatively with a NE555 for your christmas tree
Come discover this nice tutorial showing you how to make LED blink with a NE555, a potentiometer and a capacitor at whatever frequency you w


How to make an open source clock with an Arduino board and a RTC
This short tutorial shows you how to make a real time clock with an arduino uno board and a RTC
bottom of page


